吉忽伦图苏木、五当召镇,各园区(景区)管委会,各街道办事处,区直各相关部门,区属、驻区各部门单位,区属各企业:
为进一步规范石拐区物业服务企业行为,提升物业服务水平,维护广大业主合法权益,促进我区物业服务行业健康发展,按照《内蒙古自治区物业管理条例》《内蒙古自治区居住物业管理服务标准》等相关要求,促使我区物业服务企业切实履行物业合同、落实物业管理措施,为广大业主提供更优质和完善的服务,现将《石拐区物业管理考核方案》印发,请认真贯彻执行。
附件:石拐区物业管理考核方案
石拐区人民政府办公室
2024年3月11日
(此件公开发布)
附件:
石拐区物业管理考核方案
一、考核范围
全区所有住宅类物业服务项目。
二、考核原则
按照公平、公开、公正的原则,通过对物业管理进行标准化、常态化考评,奖惩结合,充分调动物业服务企业的积极性,推动物业服务整体水平不断提升并持续发展,降低物业服务投诉率,提高业主满意率,促进城市文明建设和社会和谐稳定。
三、考核组成员
区住建局、属地办事(社区)、文明办、消防大队、公安局、执法局等职能部门,按各自职责,负责物业管理活动的有关监督管理和指导工作,并安排相关专业人员参加考核。同时可组织业主委员会、居民代表,并邀请人大代表、政协委员共同参与考核。
四、考核内容
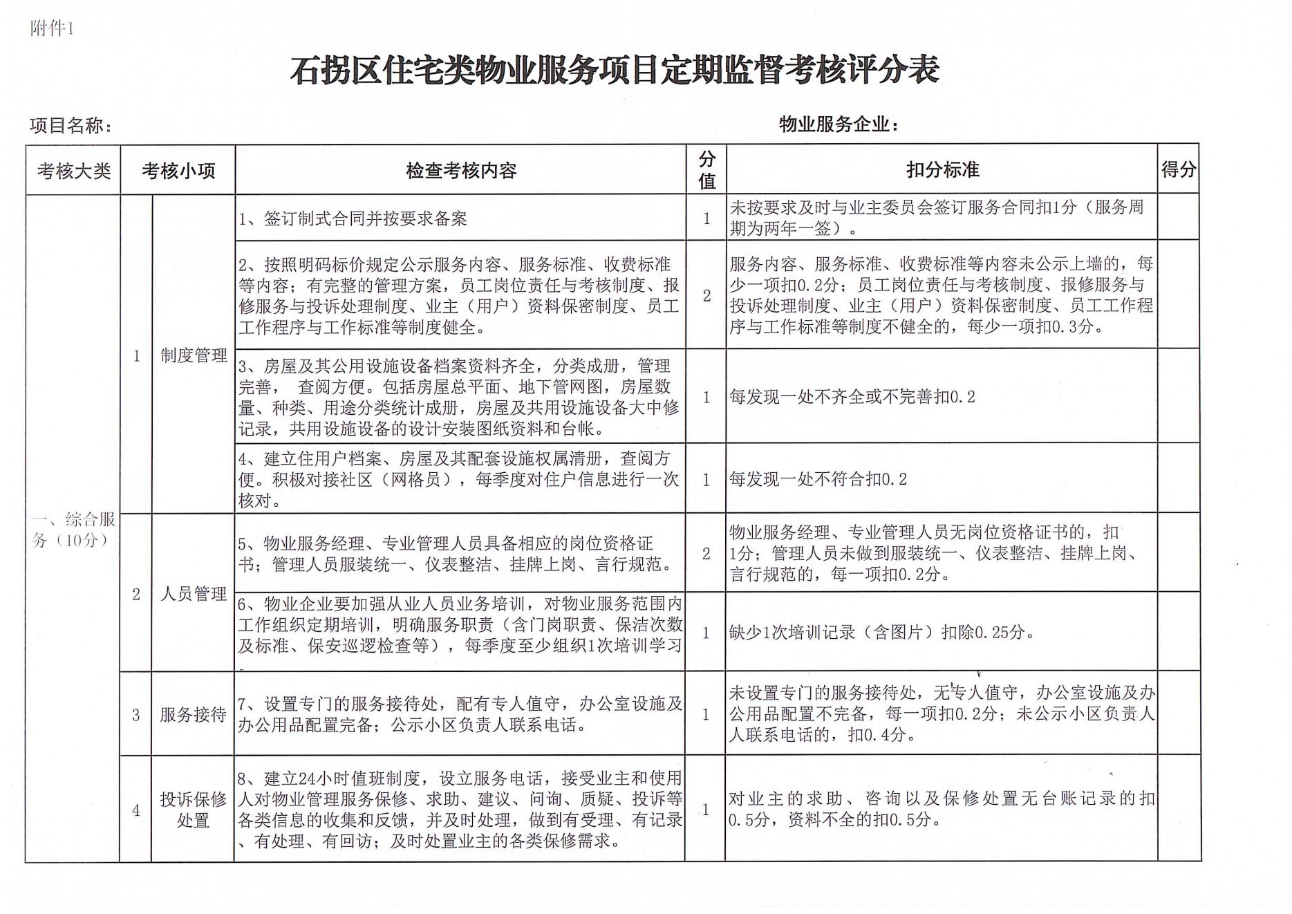
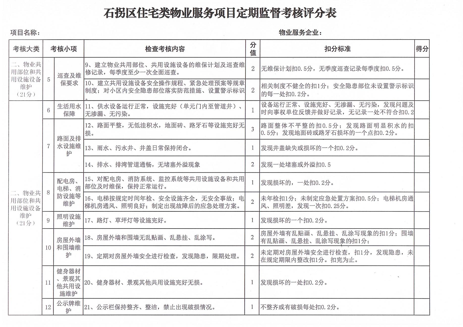
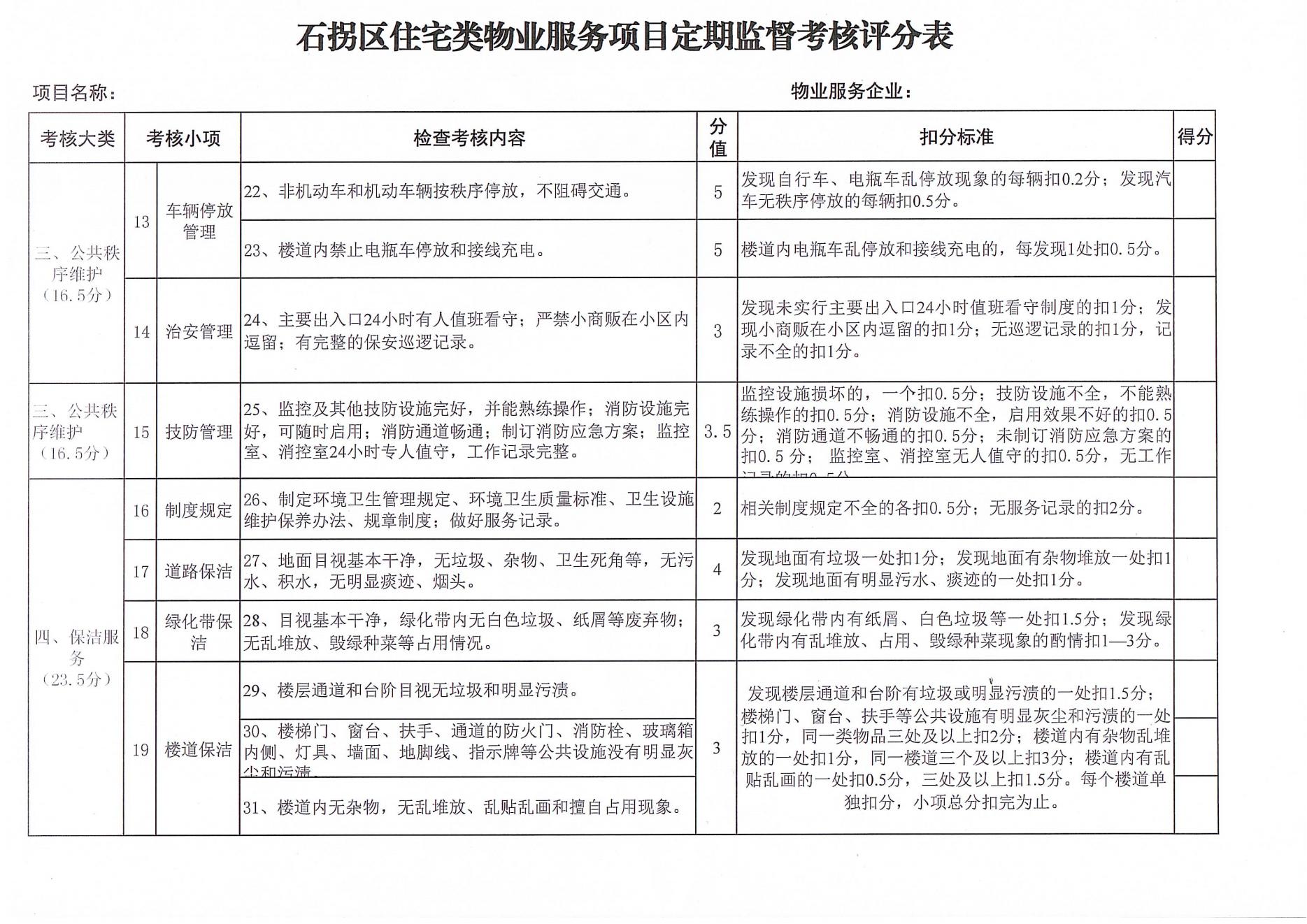
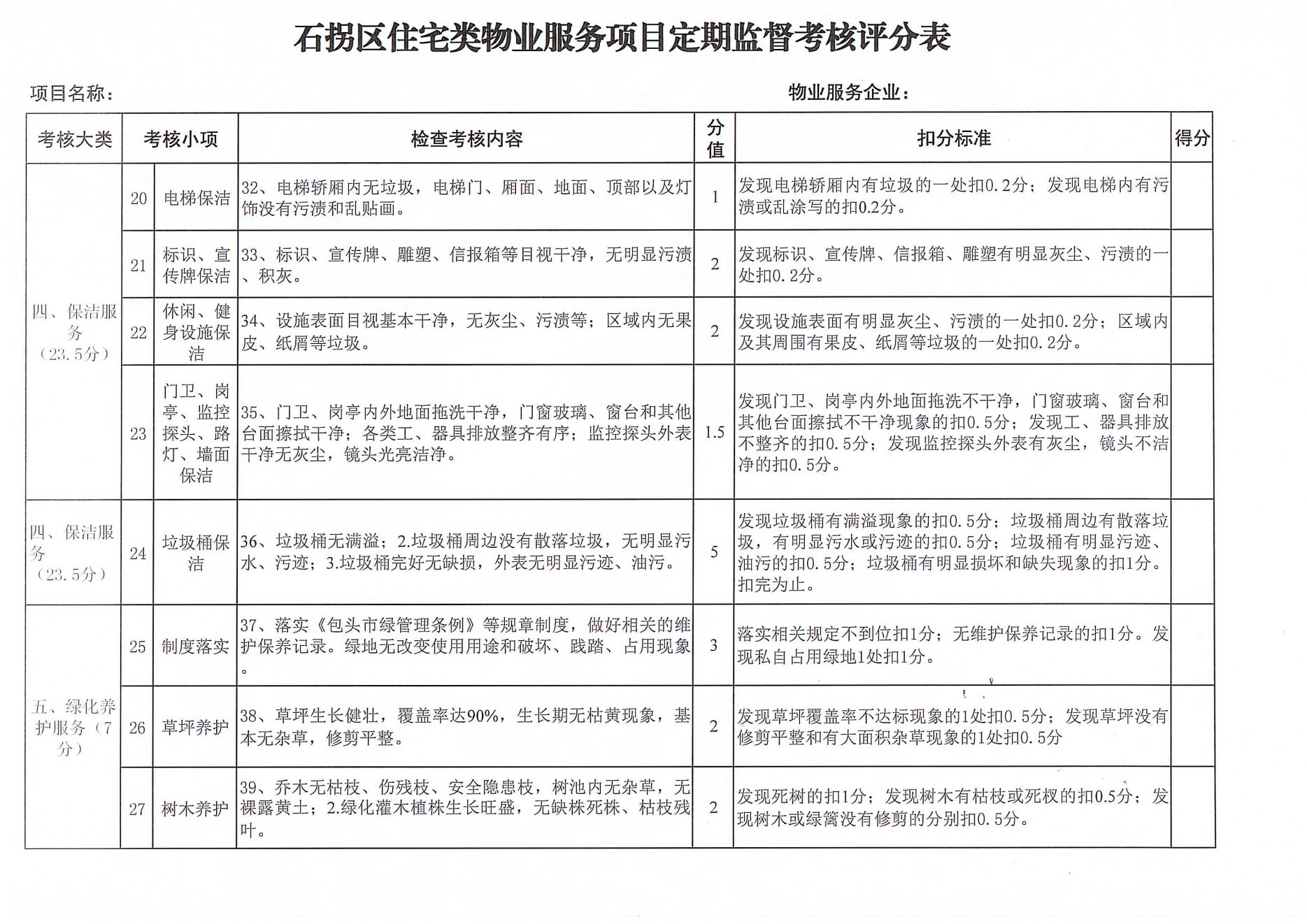
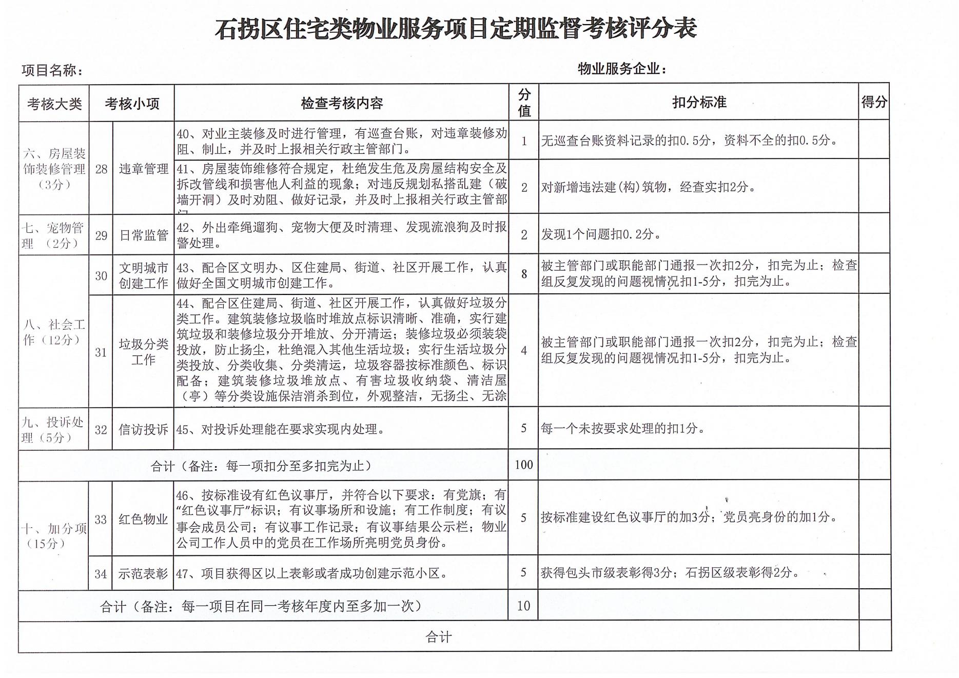
参照《内蒙古自治区居住物业管理服务标准》,住宅类物业服务项目考核主要包括共用部位及共用设施设备维修养护、保洁服务、绿化服务等十大项、34小项、47分项内容(具体标准以附件1测评表为准)。
五、考核办法
对住宅类物业服务项目实行定期监督考核和专项督查考核。
(一)物业服务项目定期监督考核。区住建局会同属地办事处(社区)、文明办、消防大队、公安分局、执法局每半年进行一次考核,按照《石拐区住宅类物业服务项目定期监督考核评分表》内容(附件1)对物业服务项目进行考核评分。对考核中发现的重大扣分事项和存在的问题由区住建局下发《整改通知》(附件6)督促其整改落实,对未按要求整改或未整改到位的,对其项目考核分可以评为不及格。
(二)物业服务专项督查考核。针对重要工作任务完成情况(重点为创城、创卫工作)、对物业服务企业(项目)的重要信访投诉或媒体曝光,以及物业服务项目因违反相关规定受到市级部门通报批评、因物业服务企业责任给业主生活造成严重后果等情况被通报的事项进行专项监督,经查证的事项将对物业服务企业下发《督查督办单》(附件4),并在年度考核总分值中直接扣2分(每下发一次《督查督办单》扣2分);在规定期限内未整改到位的物业服务企业给予通报批评,对拒不整改的可以按一票否决事项执行。
六、评分方法
以物业服务项目为考核单位实行百分制进行考核评分,由考核组成员部门采取无记名方式打分。
(一)物业服务项目评分。一个物业服务项目年中、年末2次考核分的平均分值作为年度综合考核分。一是由办事处(社区)对考核组成员单位填写测评表进行收集、汇总,并就每个项目填写《石拐区物业服务项目定期监督考核统计表》(附件2),经属地办事处主要领导签字、盖章后报区住建局备案。二是区住建局对各属地报送的年中、年末两次测评分数进行汇总,并填写《石拐区物业项目年度综合考核核算表》(附件3)归档留存。
(二)加分事项计分。加分事项是指物业服务企业(或服务项目)当年获得的表彰。按表彰一次性最多加10分(市级3分、区级2分),同一项依获得表彰最高级别加分,不重复计分,具体加分项随测评表一并由考核组成员进行打分。物业服务企业于当年12月底将表彰资料上报区住房保障中心进行登记(附件5)。
七、考核结果运用
年度考核情况由区住建局向社会公布,作为社会评价企业的重要依据,作为业主、业主大会续(解)聘物业服务企业的重要依据,并记录在包头市企业信用评价系统。
(一)考核等级确定。根据物业服务企业年度综合考评分确定等级,考核60分以下的物业服务企业评定为不合格,60—90分区间评定为合格,90分以上评为优秀。
(二)考核奖惩措施。
对年终考核合格以上、排名前三的物业服务项目予以奖励,第一名奖励10万元、第二名奖8万元、第三名奖励5万元。同时,评比结果为优秀、合格的物业服务项目所在企业可以参与石拐区物业管理新项目招投标活动;不合格物业服务项目所在企业两年内不能参与石拐区物业招投标。对连续两年评为不合格的物业服务项目所在企业将列入黑名单,并记录在包头市物业服务企业评价系统,由辖区街道办事处、社区组织指导业主业委会召开业主大会共同决定依法予以解聘,退出我区物业服务市场。
八、一票否决事项
对发生以下情况的物业服务企业(以文件材料为依据)不纳入当年度考核范围,直接评为不合格物业服务企业。
(一)经行政机关确认因物业服务企业主要责任或全部责任在本年度内发生重大安全责任事故的。
(二)因物业服务企业责任引发重大群体或越级上访事件,影响社会稳定和正常社会秩序,造成恶劣影响的。
(三)被市级部门一年内累计公开通报2次、区级部门季度内累计通报3次后拒不整改或整改不到位的。
九、考核要求
考评组成员部门要积极配合,确保考核工作顺利进行;考评工作人员要按照实事求是、公平公开的原则认真考核;对在考评工作中弄虚作假,谋取私利等违规行为,一经查实将给予严肃处理。
附件:1.石拐区住宅类物业服务项目定期监督考核评分表
2.石拐区物业服务项目定期监督考核统计表
3.石拐区物业项目年度综合考核核算表
4.石拐区物业服务企业项目督查督办单
5.石拐区物业服务企业年度表彰通报情况汇总表
6.专项督查问题整改通知










蒙公网安备 15020502000102号