石拐区吉忽伦图苏木人民政府2025年政府信息公开工作年度报告

发文时间: 2026-01-29 11:21 资料来源: 石拐区吉忽伦图苏木人民政府

     

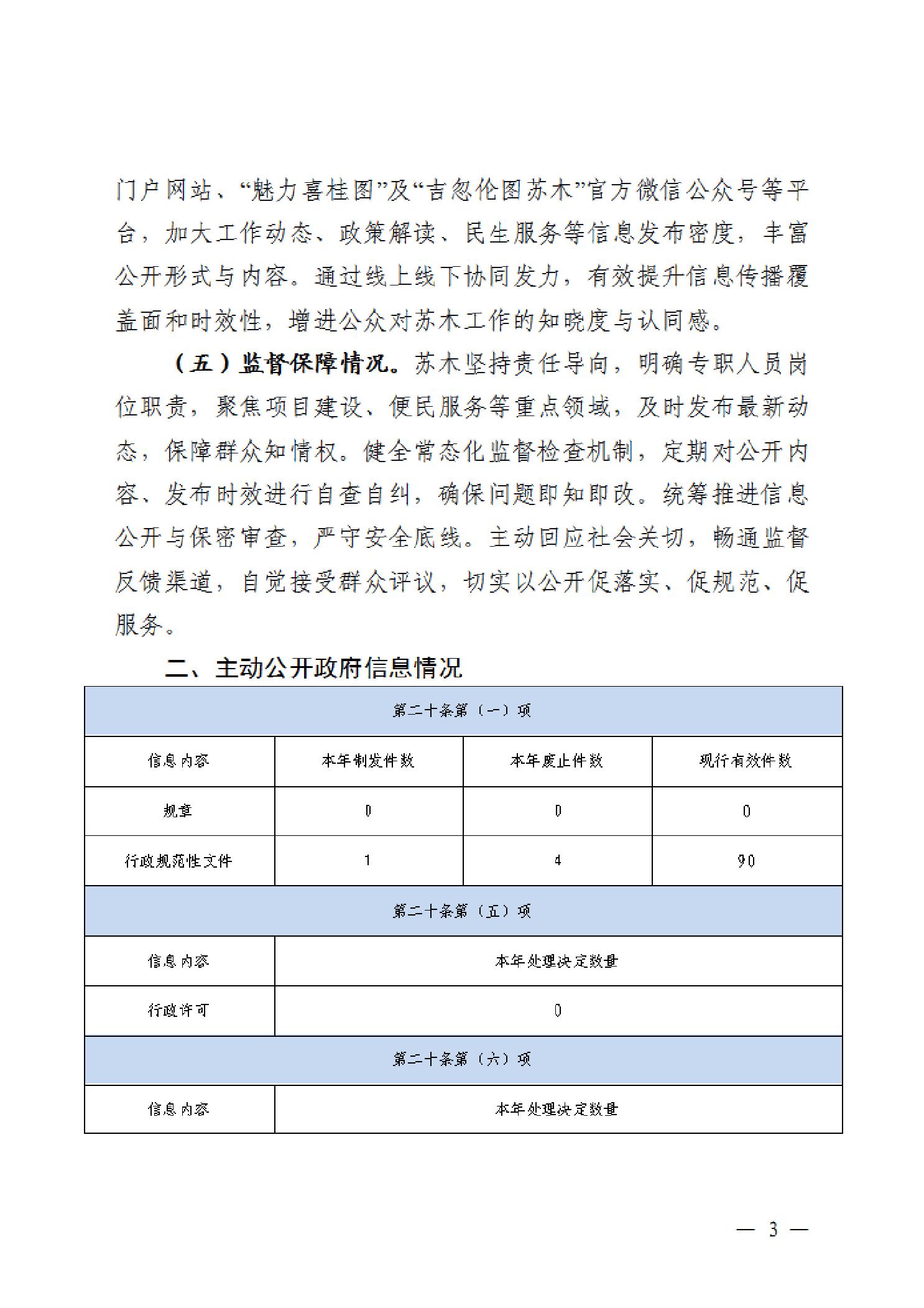
相关附件

字体

打印
关闭