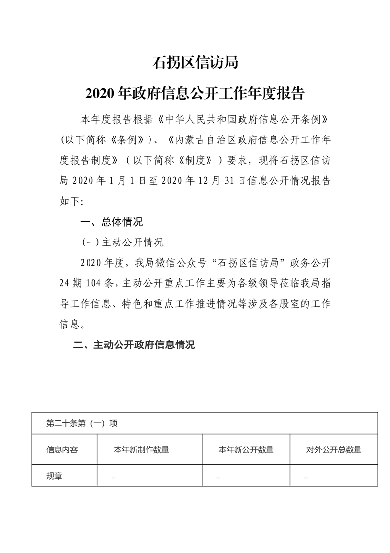
石拐区信访局 2020年政府信息公开工作年度报告

发文时间: 2021-01-27 09:36 资料来源: 信访局

相关附件

字体

打印
关闭